
Resolução passo a passo com explicação detalhada
Matemática > Operações Fundamentais > Expressões Numéricas e Algoritmos
Expressões Numéricas e Algoritmos aparece em ~0% das questões de Matemática (93 questões no banco).
UNIMONTES 2025
Questão 41
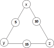
Considere a expressão numérica a seguir:<img src="
ENEM 2025
Questão 180
Em um país, a primeira etapa para obtenção da carteira de motorista é a contrata
EsPCEx 2024
Questão 4
Para todo x∈R- <img alt="\left[-1,\frac{5}{2}, 2\right]" class="formula" src="
AM ENEM 2024
Questão 177
Celtics bate Mavericks com brilho de Jrue Holiday e abre 2 a 0 nas finais da NBA