
Resolução passo a passo com explicação detalhada
Matemática > Relações Métricas e Trigonometria no Triângulo > Triângulos Notáveis e Aplicações
Triângulos Notáveis e Aplicações aparece em ~0% das questões de Matemática (77 questões no banco).
AFA 2025
Questão 25
Considere um triângulo retângulo cujo perímetro mede 15 unidades de comprimento
UFRGS 2024
Questão 51
Na figura abaixo, o triângulo ABC é equilátero de lado <img src="
UNIFENAS 2023
Questão 27
As últimas notícias nos mostram que a cobertura vacinal contra a poliomielite, d
ITA 2023
Questão 42
Seja ABC um triângulo retângulo tal que <img src=" \hat
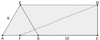
UNEB 2022
Questão 3
A mediana relativa à hipotenusa de um triângulo retângulo isósceles ABC mede <im