Pular para o conteúdo principal
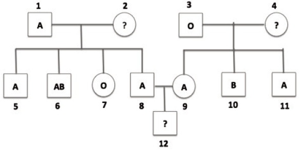
Questão 24 - São Leopoldo (Mandic) 2013 | Resolução Comentada | Akira Enem