
Resolução passo a passo com explicação detalhada
Física > Geradores e Receptores Elétricos > Associação de Fontes Elétricas
Associação de Fontes Elétricas aparece em ~0% das questões de Física (56 questões no banco).
ENEM/OBJ 2025
Questão 108
Para se utilizar um controle remoto que funciona com uma diferença de potencial
ENEM 2025
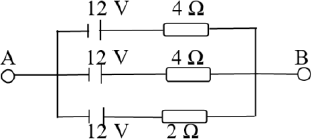
Questão 125
Em uma comunidade rural, os moradores utilizam uma bomba-d'água alimentada por 1
ENEM 2023
Questão 97
Para se utilizar um controle remoto que funciona com uma diferença de potencial
ENEM 2022
Questão 29
O quadro mostra valores de corrente elétrica e seus efeitos sobre o corpo humano