
Resolução passo a passo com explicação detalhada
Biologia > Taxonomia Animal > Cavidades Corporais e Embriologia Comparada
Cavidades Corporais e Embriologia Comparada aparece em ~0% das questões de Biologia (93 questões no banco).
UFT 2024
Questão 42
Segundo o desenvolvimento embrionário, os animais podem ser classificados em pro
UERR 2024
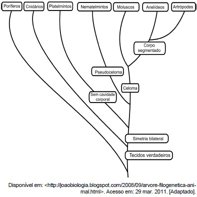
Questão 60
<img src="
UVV 2022
Questão 24
Os animais são seres eucariontes, pluricelulares, heterotróficos, que se nutrem
UEMS 2022
Questão 39
Durante o desenvolvimento embrionário, após o arquêntero se desenvolver, na maio
FAG 2022
Questão 46
Os equinodermos são triblásticos e apresentam várias características compartilha