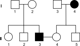
apmbb 2022 · Questão 77/76

Resolução passo a passo com explicação detalhada
Biologia > Genética Mendeliana > Heredogramas e Probabilidade Genética
Heredogramas e Probabilidade Genética aparece em ~1% das questões de Biologia (263 questões no banco).
IFSC 2025
Questão 28
Leia o Texto XI.TEXTO XIDoença de HuntingtonA Doença de Huntington é uma condiçã
UEL 2025
Questão 32
O Homo sapiens é uma espécie diurna, adaptada para exercer suas atividades na fa
ENEM 2024
Questão 3
Um dos exemplos mais conhecidos de herança recessiva ligada ao cromossomo X é o
AM ENEM 2024
Questão 132
A genética mendeliana desempenha um papel fundamental na determinação de caracte