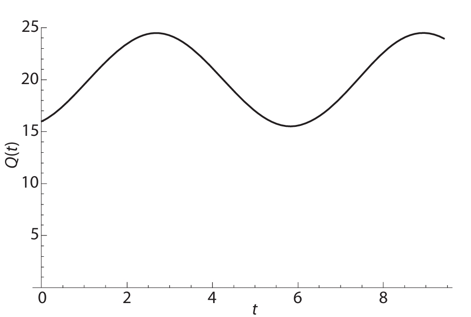
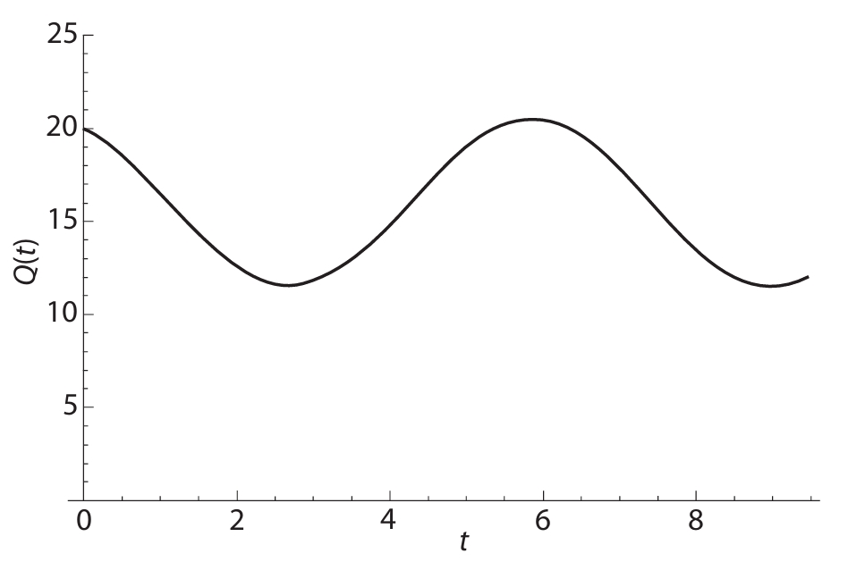
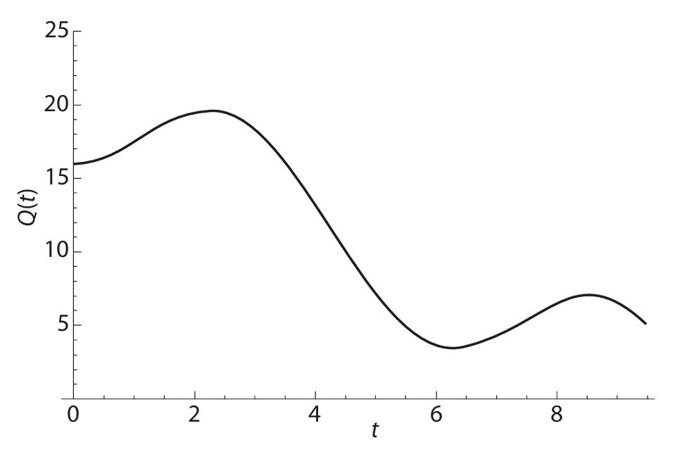
A poluição de rios, lagos e lagoas é um dos grandes problemas enfrentados pela sociedade moderna. Ao longo das últimas décadas, vários mecanismos têm sido utilizados para minimizar os danos causados por ela.
Uma indústria despeja numa lagoa, de forma indevida, água contaminada por um poluente a uma certa taxa. Dependendo da vazão da lagoa e da concentração do poluente, é possível verificar que a quantidade total desse contaminante na lagoa num tempo t, denotada por Q(t), é dada por
, em que t representa o tempo medido em anos e Q(t) é medido em quilos. O gráfico que melhor representa a função Q(t), ou seja, a quantidade total do poluente na lagoa num tempo t é:
Resolução passo a passo com explicação detalhada
Matemática > Funções Trigonométricas > Gráficos e Parâmetros
Gráficos e Parâmetros aparece em ~1% das questões de Matemática (251 questões no banco).
Fuvest 2025
Questão 27
As enchentes ocorridas no Rio Grande do Sul, em maio de 2024, prejudicaram a inf
AFA 2025
Questão 29
Segundo estudiosos, o comportamento do nível do mar provocado pela atração gravi
ENEM 2025
Questão 155
Um recipiente tem um formato que faz com que, ao ser enchido de água com uma vaz
ENEM 2024
Questão 83
Projeteistas de uma fábrica de amortecedores realizaram uma série de experimento
UDESC 2023
Questão 13
Na Figura estão representados os gráficos das funções cosseno e seno definidas n